|
NeuroLab
|
A stochastic variable. More...

Public Member Functions | |
| StochasticProcess (class Time *time, const string &name="", const string &type="Stochastic") | |
| Create. | |
| virtual | ~StochasticProcess () |
| Destroy. | |
| virtual void | proceedToNextState () |
| Proceed one time step. More... | |
| virtual void | prepareNextState () |
| Calculate next value (preparing next step). More... | |
| bool | isNextStatePrepared () |
| Whether. | |
| virtual double | getIncrement () |
| Returns the increment. More... | |
| virtual double | getCurrentValue () |
| Returns the value of the process. More... | |
| virtual double | getNextValue () |
| Returns the next value of the process. More... | |
| virtual void | setNextValue (double d) |
| Set the next value of the process. More... | |
| virtual void | setCurrentValue (double d) |
| Set the current value of the process. More... | |
| void | setDescription (string s) |
| Set stochastic description. | |
| virtual void | init () |
| Initialise time-dependent values. | |
| string | getDescription () |
| Get the name. More... | |
Public Member Functions inherited from Parametric | |
| string | getType () const |
| Type of object. | |
| string | getName () const |
| Name of object. | |
| void | setName (const string &name) |
| Name of object. | |
| string | getConfiguration () const |
| Returns the configuration of the object. More... | |
| string | getAllParameters () const |
| String with all parameter settings. | |
| void | addParameter (const string &name) |
| Add a parameter. More... | |
| void | rmParameter (const string &name) |
| Remove a parameter. More... | |
| virtual void | setParameter (const string &name, const string &value) |
| Set parameter. More... | |
| virtual string | getParameter (const string &name) const |
| Get parameter. More... | |
Public Member Functions inherited from TimeDependent | |
| TimeDependent (class Time *time) | |
| Construct. More... | |
| virtual class Time * | getTime () const |
| Return pointer to the time object. | |
Public Member Functions inherited from Physical | |
| Physical () | |
| Construct. | |
| Physical (const Physical &) | |
| Copy. | |
| Physical (string name) | |
| Construct. | |
| Physical (string name, string unitPrefix, string unitSymbol) | |
| Construct. | |
| Physical (string name, Unit unit) | |
| Construct. | |
| virtual string | getPhysicalDescription () |
| Returns the physical description. More... | |
| virtual string | getUnitName () |
| Returns the unit name. | |
| virtual string | getUnitSymbol () |
| Returns the unit name. | |
| virtual void | setPhysicalDescription (string name) |
| Set the name. Same as setDescription(). More... | |
| virtual void | setUnit (Unit u) |
| Set the unit. | |
| virtual void | setUnitPrefix (int n) |
| Set unit prefix. More... | |
| virtual Unit | getUnit () const |
| Retrieve the unit. | |
Protected Attributes | |
| double | stochCurrentValue |
| the current value | |
| double | stochNextValue |
| the next value (direct future) | |
| bool | stochNextStateIsPrepared |
| whether prepareNextState() was successful | |
| string | stochDescription |
| the name of the quantity | |
Additional Inherited Members | |
Protected Member Functions inherited from Parametric | |
| Parametric (const string &name, const string &type) | |
| Create object of type and name. | |
| virtual | ~Parametric () |
| Destroy object. | |
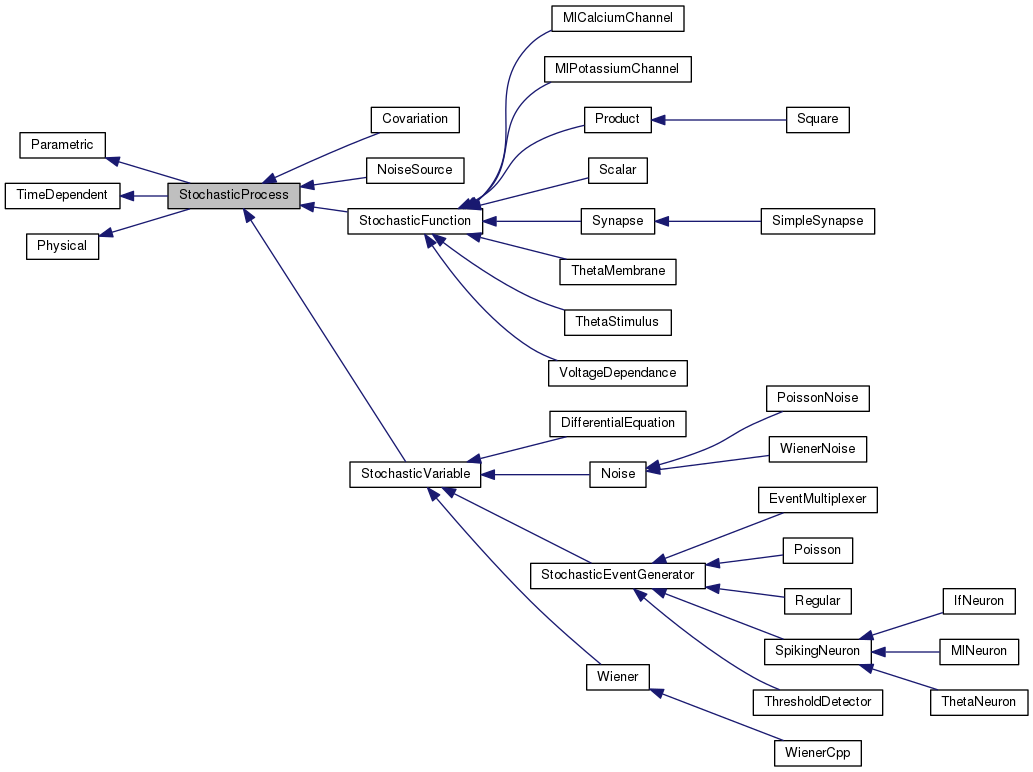
A stochastic variable.
This class implements a stochastic process, either has a simple process, or as a function of another variable. All forms of stochastic variables should inherit from this class. Main functionality is implemented in the prepareNextState() function, which should be overriden in deriving classes.
|
inlinevirtual |
Returns the value of the process.
This is the current value. The difference to operator()(double) is that it never proceeds the object's time. Implementing this function is compulsary.
|
inlinevirtual |
|
inlinevirtual |
Returns the increment.
This is the difference to the next time step. The difference to operator()() is that it never proceeds the object's time.
|
inlinevirtual |
Returns the next value of the process.
This is the next value. This is the same as getCurrentValue() + getIncrement().
|
inlinevirtual |
Calculate next value (preparing next step).
This method should be overridden to implement the calculation of the next value, using information wich is available at the current time. The method must set the protected member stochNextStateIsPrepared to true if successful.
Implements TimeDependent.
Reimplemented in NoiseSource, Regular, Poisson, MlNeuron, IfNeuron, SimpleSynapse, DifferentialEquation, ThetaNeuron, Noise, Wiener, EventMultiplexer, and Covariation.
|
inlinevirtual |
Proceed one time step.
This method can be overridden to implement the proceeding of one time step. This makes new information available at the current time. (See also proceedToNextState()). The default just writes stochNextValue into stochCurrentValue.
Implements TimeDependent.
Reimplemented in NoiseSource, MlNeuron, IfNeuron, SimpleSynapse, and Noise.
|
inlinevirtual |
Set the current value of the process.
Used for reflecting boundaries etc..
Reimplemented in IfNeuron.
|
inlinevirtual |